autorenew
Kosher Capital と Venice AI の提携:自律型暗号トレーディングエージェントを強化

Kosher Capital と Venice AI の提携:自律型暗号トレーディングエージェントを強化

In the buzzing world of crypto and AI, Kosher Capital is making waves by teaming up with Venice AI to supercharge autonomous trading agents. If you're new to this, autonomous trading agents are like smart bots that analyze market data, spot opportunities, and execute trades all on their own, based on rules you set. And right now, Kosher Capital has over 430 of these bad boys running in production, all powered by Venice's inference tech.

Kosher Capital と Venice AI のコラボバナー

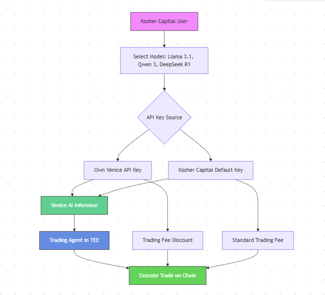
この提携は単なる高速化だけが目的ではなく、プライバシーとセキュリティの確保にも重点を置いています。Venice はデフォルトの推論プロバイダーとして機能し、ユーザーデータを損なうことなく AI の意思決定の重い処理を担います。ユーザーは Venice がサポートする 3 つの大型言語モデル(LLM)― Llama 3.1、Qwen 3、DeepSeek R1 ― から選べます。これらはそれぞれ異なる「頭脳」として、数値解析や意思決定に強みを発揮します。

暗号業界ではハッキングやデータ流出が後を絶たない中、本件が際立っているのはプライバシー重視の点です。すべてのエージェントは Phala Network により Trusted Execution Environment(TEE)で動作します。TEE は、トレーディング戦略やポジションを暗号化して外部から隠すセキュアなサンドボックスであり、ノード運営者や第三者でさえ中身を覗くことができません。ブロックチェーンに送られるのは最終的な取引実行のみで、それ以外はすべて厳重に保護されます。

経済的な仕組みとして、Venice は $VVV トークンを通じて一般トレーダーにも利用しやすくしています。$VVV をロックすると $DIEM をミントでき、これはこれらのエージェントを動かす「日次の計算力」のようなものです。Kosher Capital の API key を使うか、自分で $VVV をステーキングして手数料割引を受けることもできます。この仕組みにより既に 200 人以上の新規ユーザーが Venice に参入し、高級トレーディングツールを個人投資家でも手頃に使えるものに変えています。

Kosher Capital のトレーディングエージェントダッシュボードまたは経済モデルの図

最近の $DIEM の導入でさらに一歩進みました。現在、この計算力は売買可能になっており、未使用の容量を売却したりリソースを最適化したりできます。これは分散型金融(DeFi)における AI コンピュートのマーケットプレイスを生み出すようなもので、システム全体をより柔軟でコミュニティ主導のものにします。

ミームトークン愛好家にとって、この技術はゲームチェンジャーになり得ます。次のバイラルなミームコインを探すエージェントを展開し、ソーシャルの盛り上がりや価格変動をリアルタイムで解析しつつ、戦略を秘匿したまま動かすことを想像してみてください。Kosher Capital のフレームワークは機関向けのツールとミームの世界をつなぎ、競争の土俵を平準化する可能性があります。

暗号が進化する中で、Kosher Capital と Venice AI のような提携は、より賢く安全なトレーディングの道を切り開いています。ブロックチェーンに興味があり、AI 駆動の戦略に触れてみたいなら、Kosher Capital をチェックして始め方を確認してみてください。自律型ファイナンスの未来は今まさに展開しており、その先は期待できそうです。

おすすめ記事